Instance Verification Kit (IVK)
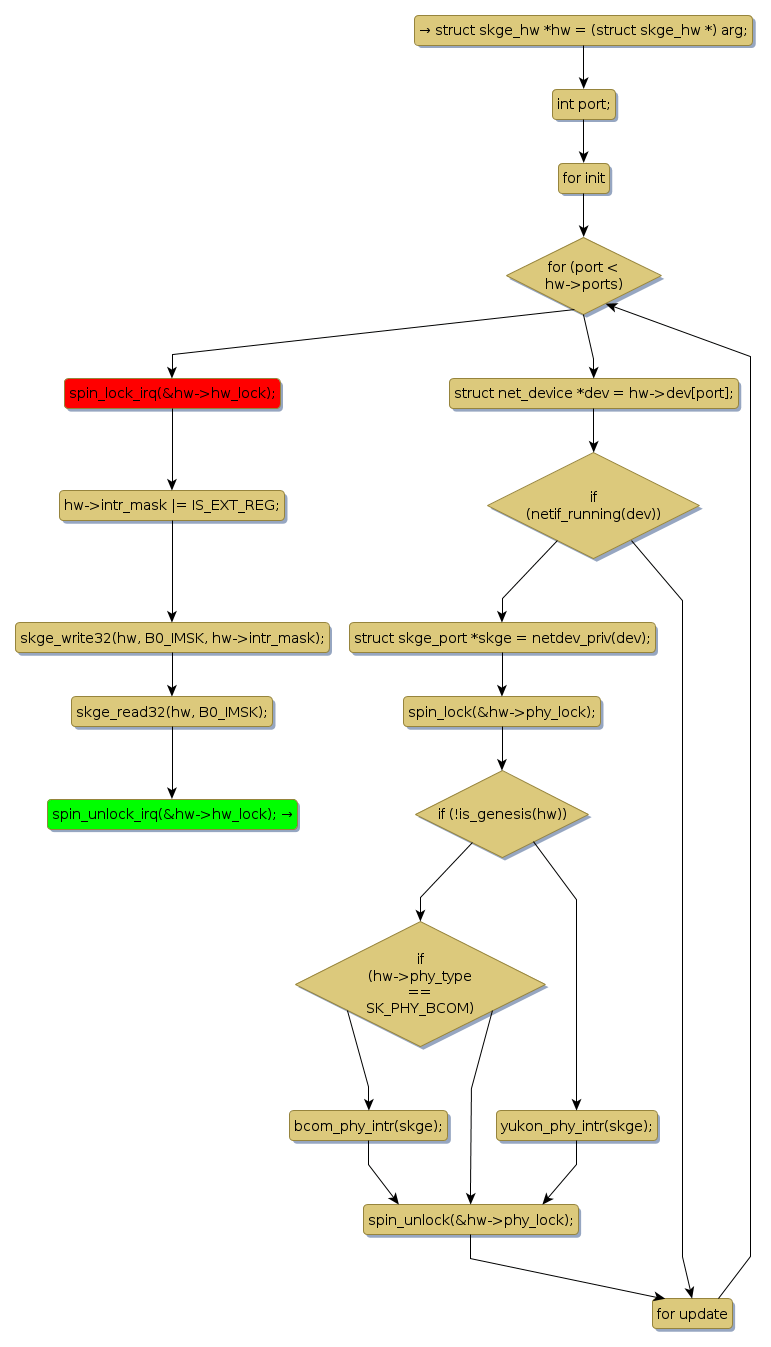
spin lock @ [89285+28+/linux-3.19-rc1/drivers/net/ethernet/marvell/skge.c]
Instance Signature: hw_lock
|
The Matching Pair Graph:
|
|
Function Name
|
Control Flow Graph (CFG)
|
Events Flow Graph (EFG)
|
Source Correspondence
|
|
skge_extirq
|
|
|
[88847+11+/linux-3.19-rc1/drivers/net/ethernet/marvell/skge.c]
|